Trending Now
BÀI MỚI
Bản tin tổng hợp – Tháng 12/2025
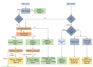
QUAN ĐIỂM VỀ LỰA CHỌN THUỐC VÀ THỜI GIAN ĐIỀU TRỊ KHÁNG TIẺU CẦU KÉP THEO KHUYẾN CÁO CỦA HƯỚNG DẨN QUẢN LÝ BỆNH...
TỔNG QUAN CÁC VẤN ĐỀ TIM MẠCH HỌC
Thách thức trong chẩn đoán và điều trị thuyên tắc phổi...
BS. NGUYỄN NGỌC THANH VÂN
PGS. TS. BS. CHÂU NGỌC HOA
Đại học Y dược TP. Hồ Chí Minh
Béo phì là một vấn đề sức khỏe cộng đồng, với khuynh hướng ngày càng gia tăng. Theo dữ liệu công bố năm 2025 của nghiên cứu “Global burden of disease”: 45,1% người trưởng thành dư cân...
TỔNG HỢP TỪ NGHIÊN CỨU TRÊN LÂM SÀNG
Liên quan giữa kiểu Gene giảm chức năng Cyp2c19 *2 ,...
TRẦN HÒA
TRƯƠNG QUANG BÌNH
Trường Đại học Y Dược Thành phố Hồ Chí Minh
Tóm tắt
Mục tiêu: Một số nghiên cứu (NC) cho thấy người mang kiểu gen giảm chức năng CYP2C19 tăng biến cố tim mạch do thiếu máu cục bộ liên quan đến sự tạo lập huyết khối sau can thiệp động mạch...
TRƯỜNG HỢP LÂM SÀNG
Bệnh cơ tim thể xốp với biểu hiện suy tim ở...
PGS.TS.BS. ĐINH HIẾU NHÂN
Bộ môn Nội Tổng quát, Trường Y
Đại học Y Dược Tp. Hồ Chí Minh
Tóm tắt:
Bệnh cơ tim thể xốp là một rối loạn cơ tim hiếm gặp, đặc trưng bởi sự hình thành mô cơ tim bất thường, thường ảnh hưởng đến tâm thất trái, trong đó cơ tim hai...
THÔNG TIN KHOA HỌC
Kháng đông trong can thiệp mạch vành qua da: Từ cơ...
BS.CKII. LÝ ÍCH TRUNG1
ThS.BSNT. NGUYỄN NHẬT TÀI2
1Trưởng khoa Tim mạch can thiệp, Bệnh viện Chợ Rẫy
2Bộ môn Nội tổng quát, Trường Y, Đại học Y Dược TP. HCM
Mục tiêu chuyên đề
Hiểu được cơ sở, nguyên lý của kháng đông trong can thiệp mạch vành
Sử dụng thuốc kháng đông trong can thiệp mạch...
HUẤN LUYỆN NÂNG CAO VÀ CHUYÊN SÂU
Tóm tắt tiêu chuẩn sử dụng phù hợp cấy máy khử...
TS. PHẠM HỮU VĂN
(…)
Bảng 1.8.3. Ngất ở bệnh nhân bệnh tim cấu trúc không do thiếu máu cục bộ
Chỉ định
Điểm sử dụng phù hợp (1-9)
Ngất không rõ nguyên nhân ở bệnh nhân bị phì đại thất trái
Không có tiêu chuẩn của bệnh cơ tim phì đại
LVEF
≥50%
36%-49%
≤35%
58
■ Phì đại thất trái/ bệnh tim do tăng...
BỒI DƯỠNG SAU ĐẠI HỌC
Hỗ trợ tuần hoàn cơ học ở bệnh nhân sốc tim
BS. HUỲNH ANH KIỆT*
BS. NGUYỄN THANH HIỀN
*Khoa nội TM, BV Đại Học Y Dược, Tp Hồ Chí Minh
GIỚI THIỆU
Sốc tim (Cardiogenic Shock – CS) là tình trạng suy tuần hoàn cấp tính nguy kịch, đặc trưng bởi giảm tưới máu mô và rối loạn huyết động tiến triển do suy chức năng bơm của...
Y HỌC THỰC CHỨNG
Phân biệt Odds Ratio & Relative Risk
Tóm tắt: Một trong những hiểu lầm phổ biến trong diễn giải kết quả nghiên cứu lâm sàng là nhầm lẫn giữa odds ratio (OR) và relative risk (RR). Nhiều công trình nghiên cứu lâm sàng đối chứng ngẫu nhiên (randomized controlled trial - RCT) GS. Nguyễn Văn...
DINH DƯỠNG - THỰC PHẨM THUỐC
Cảnh báo thuốc sủi bọt làm tăng nguy cơ bệnh tim...
Theo một nghiên cứu mới nhat, lương muoi trong thuoc sui bọt có thể gây ra cơn đau tim.
Trưởng nhóm nghiên cứu, bác sĩ Jacob George, giảng viên trường Đại học Dundee ở Scot- land cho biết: có nguy cơ rất cao khi dung nạp thuốc sủi bọt hòa tan trong một thời gian...
THỐNG KÊ ỨNG DỤNG TRONG NGHIÊN CỨU TIM MẠCH
BÀI 6: Tóm lược lại về mô hình GAUSS
Tóm tắt: Mô hình Gauss đã từng là hình mẫu chuẩn mực thống trị tư duy khoa học thế kỷ 18 và 19, kết thúc khi thuyết tiến hóa ra đời.
TS. NGUYỄN ANH VŨ
Chủ nhiệm Bộ môn Toán, Đại học Y Dược TPHCM
Bài viết phân tích tiến hóa nhận thức khoa học về mô...
CẬP NHẬT PHÁC ĐỒ ĐIỀU TRỊ
Phác đồ 53 – 2025: Chẩn đoán và điều trị tăng...
Trong năm 2024 Hội Tăng huyết áp châu Âu (European Society of Hypertension – ESH) và Hội Tim châu Âu (European Society of Cardiology – ESC) đưa ra 2 hướng dẫn riêng rẽ về quản lý tăng huyết áp. Dựa trên 2 nguồn này, Phân hội Tăng huyết áp thuộc Hội Tim mạch học...
DANH MỤC
- Tổng quan các vấn đề tim mạch học
- Tổng hợp từ nghiên cứu trên lâm sàng
- Trường hợp lâm sàng
- Thông tin khoa học
- Huấn luyện nâng cao và chuyên sâu
- Bồi dưỡng sau đại học
- Tim mạch cho cộng đồng
- Y học thực chứng
- Dinh dưỡng – Thực phẩm thuốc
- Thống kê ứng dụng trong nghiên cứu tim mạch học
- Hoạt động hội
- Thông tin dành cho cán bộ y tế
- Cập nhật phác đồ điều trị
- Tim mạch học giữa đại dịch COVID-19



































