QUAN ĐIỂM VỀ LỰA CHỌN THUỐC VÀ THỜI GIAN ĐIỀU TRỊ KHÁNG TIẺU CẦU KÉP THEO KHUYẾN CÁO CỦA HƯỚNG DẨN QUẢN LÝ BỆNH NHÂN HỘI CHỨNG MẠCH VÀNH CẤP NĂM 2025
Tác giả: Dennis T. Ko và cộng sự.
Đăng trên tạp chí Tim Mạch học của Trường Môn Tim Mạch Hoa Kỳ, số 22 (2025), trang 2079—2088
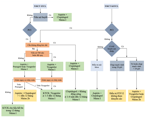
Hướng dẫn năm 2025 của ACC/AHA/ACEP/NAEMSP/SCAI về Quản lý Bệnh nhân với Hội chứng Mạch Vành Cấp tập trung chủ yếu vào nhồi máu cơ tim (NMCT) type 1 và đưa ra những thay đổi lớn trong thực hành. Bài viết này nhấn mạnh những thay đổi quan trọng liên quan đến việc lựa chọn thuốc và thời gian điều trị đối với liệu pháp kháng tiểu cầu kép (KTCK), sử dụng các ví dụ minh họa để xác định các lĩnh vực cần lưu ý và đưa ra hướng dẫn thực tế cho việc áp dụng chúng (Hình 1).
KHUYẾN CÁO NHÓM 1 VỀ KHÁNG TIỂU CẦU KÉP TRONG KHI NHẬP VIỆN
- Prasugrel hoặc Ticagrelor được khuyến cáo cho bệnh nhân hội chứng mạch vành cấp không ST chênh lên (HC MVC KSTCL) và bệnh nhân nhồi máu cơ tim ST chênh lên đang được can thiệp mạch vành qua da (PCI).
- Ticagrelor được khuyến cáo cho bệnh nhân HC MVC KSTCT được điều trị mà không có kế hoạch đánh giá xâm lấn.
Lợi ích của liệu pháp kháng tiểu cầu kép ở nhóm bệnh nhân này được chứng minh lần đầu tiên vào năm 2001, khi sự kết hợp của aspirin và clopidogrel làm giảm 20% các biến cố tim mạch. Prasugrel và Ticagrelor, là những chất ức chế thụ thể P2Y12 mạnh hơn, hiện được khuyến cáo cho hầu hết các bệnh nhân hội chứng mạch vành cấp (HC MVC) có nguy cơ chảy máu thấp.
Các câu hỏi mà bác sĩ thường gặp trên lâm sàng:
Tôi nên sử dụng nhóm thuốc ức chế P2Y12 nào: Prasugrel hay Ticagrelor? Một nghiên cứu nhãn mở gồm những bệnh nhân HC MVC thu thập từ Đức và Ý đã chứng minh kết quả lâm sàng được cải thiện khi dùng Prasugrel so với Ticagrelor. Hướng dẫn của Hội Tim mạch Châu Âu (ESC) ưu tiên Prasugrel (Nhóm 2a) hơn Ticagrelor, tuy nhiên chúng tôi ủng hộ hướng dẫn của ACC/AHA, hướng dẫn này không xác nhận loại thuốc nào tốt hơn loại thuốc nào do chưa chắc chắn về khả năng khái quát hóa những phát hiện này từ một nghiên cứu đơn độc.
Thuốc nào cho quản lý hội chứng mạch vành cấp không ST chênh lên không có kế hoạch can thiệp xâm lấn? Ticagrelor được khuyến cáo dựa trên nghiên cứu PLATO một phân tích phân nhóm cho thấy lợi ích của nhóm thuốc này ở những bệnh nhân HC MVC ban đầu được điều trị không xâm lấn, so với clopidogrel (41,9% dân số được chụp mạch vành). Ngược lại, Prasugrel không mang lại lợi ích so với Clopidogrel ở những bệnh nhân HC MVC KSTCL mà không cần tái thông mạch.
Những điều chưa chắc chắn: Với việc áp dụng rộng rãi chiến lược can thiệp xâm lấn, những bệnh nhân được điều trị nội khoa thường là những người có nguy cơ chảy máu hoặc nguy cơ thủ thuật cao do tuổi cao và bệnh lý đi kèm. Trong những trường hợp như vậy, clopidogrel có thể là một lựa chọn hợp lý.
Những cân nhắc đi kèm: Chống chỉ định và Chi phí. Khuyến cáo giảm 50% liều prasugrel ở bệnh nhân từ 75 tuổi trở lên hoặc cân nặng dưới 60 kg, và chống chỉ định ở những người có tiền sử đột quỵ hoặc cơn thiếu máu não thoáng qua. Chi phí có thể ảnh hưởng đến việc lựa chọn thuốc, vì Prasugrel là nhóm thuốc generic tại Hoa Kỳ, trong khi Ticagrelor vẫn được cấp bằng sáng chế và đắt hơn.
Vai trò nào cho Clopidogrel? Có, trong điều trị chống đông máu mạn tính, nguy cơ chảy máu cao và sau tiêu sợi huyết. Clopidogrel được khuyến cáo cho bệnh nhân đang điều trị chống đông máu mạn tính (Nhóm 1). Liệu pháp ba thuốc (kháng tiểu cầu kép cộng với chống đông máu) có thể được tiếp tục trong 7 đến 30 ngày, sau đó là thuốc chống đông máu và Clopidogrel. Phân tích phân nhóm từ nhiều thử nghiệm lâm sàng đã chỉ ra rằng việc kết hợp Ticagrelor hoặc Prasugrel với thuốc chống đông máu làm tăng chảy máu mà không mang lại lợi ích bổ sung về thiếu máu cục bộ, khiến clopidogrel trở thành nhóm thuốc được ưu tiên. Clopidogrel cũng là một lựa chọn thay thế hiệu quả cho những bệnh nhân có nguy cơ chảy máu cao dựa trên một thử nghiệm lâm sàng nhãn mở so sánh Clopidogrel với Prasugrel hoặc Ticagrelor ở những bệnh nhân HC MVC KSTCL trên 70 tuổi (tuổi trung bình 77), kết quả cho thấy Clopidogrel không kém hơn hai thuốc còn lại. Các nghiên cứu quan sát quy mô lớn cũng đã báo cáo hiệu quả tương đương giữa Clopidogrel và Ticagrelor, nhưng tỷ lệ chảy máu luôn cao hơn ở Ticagrelor.
KHUYẾN CÁO NHÓM 1 VỀ KHÁNG TIỂU CẦU KÉP SAU KHI XUẤT VIỆN
- Kháng tiểu cầu kép nên được sử dụng ít nhất 12 tháng cho những bệnh nhân bị HC MVC không có nguy cơ chảy máu cao.
- Sự chuyển đổi sang đơn trị liệu bằng Ticagrelor sau hơn 1 tháng sau can thiệp mạch vành quan da có thể làm giảm nguy cơ chảy máu.
Một lần nữa, khuyến cáo này đặt ra những câu hỏi sau.
Bệnh nhân nên được điều trị kháng tiểu cầu kép trong bao lâu? 1 tháng? 12 tháng hay lâu hơn? Chúng tôi ủng hộ khuyến cáo của hướng dẫn về việc sử dụng DAPT trong 12 tháng như JACC tập 85, số 22, 2025, là chiến lược mặc định ở những bệnh nhân được đánh giá có nguy cơ chảy máu thấp. Có hai nghiên cứu được tiến hành trong thời kỳ stent phủ thuốc thế hệ đầu tiên đã chứng minh rằng chiến lược kéo dài sử dụng clopidogrel hoặc giảm liều ticagrelor sau hơn 1 năm làm giảm các biến cố thiếu máu cục bộ nhưng lại làm tăng nguy cơ chảy máu. Tuy nhiên, tỷ lệ huyết khối stent thấp hơn với stent phủ thuốc thế hệ mới khiến việc xác định những bệnh nhân sẽ nhận được lợi ích kéo dài từ việc duy trì điều trị trở nên khó khăn.
Khi nào thì nên cân nhắc chiến lược đơn trị với Ticagrelor? Việc chuyển sang liệu pháp đơn trị Ticagrelor (tức là ngừng aspirin) sau 1 tháng dung nạp kháng tiểu cầu kép ở những bệnh nhân bị NMCT KSTCL và can thiệp mạch vành qua da hiện được xếp vào chỉ định Nhóm 1 để giảm nguy cơ chảy máu. Thử nghiệm TWILIGHT (Ticagrelor kết hợp với Aspirin hoặc đơn độc ở bệnh nhân có nguy cơ cao sau can thiệp mạch vành) đã chứng minh rằng việc chuyển sang liệu pháp đơn trị Ticagrelor sau 3 tháng có liên quan đến việc giảm 44% nguy cơ chảy máu mà không ảnh hưởng đến hiệu quả. Các nghiên cứu khác cho thấy việc chuyển đổi sớm hơn (sau 1 tháng) cũng làm giảm các biến chứng chảy máu trong khi vẫn duy trì khả năng bảo vệ chống thiếu máu cục bộ.
Có thể sử dụng chiến lược điều trị Clopidogrel hoặc Prasugrel rút ngắn thời gian không? Phác đồ điều trị Clopidogrel và Prasugrel với thời gian điều trị rút ngắn không được khuyến cáo. Các nghiên cứu về thời gian điều trị Clopidogrel ngắn hơn đã chứng minh nguy cơ nhồi máu cơ tim tăng lên so với phác đồ 12 tháng. Đối với Prasugrel, hiện tại không có dữ liệu kết luận nào ủng hộ tính an toàn của phác đồ điều trị rút ngắn.
Đối với việc chuyển đổi các thuốc trong nhóm ức chế P2Y12 thì sao? Bệnh nhân ban đầu được kê đơn Ticagrelor hoặc Prasugrel có thể gặp phải tình trạng chảy máu, tác dụng phụ hoặc lo ngại về chi phí. Trong những trường hợp này, việc chuyển sang Clopidogrel có thể được xem xét sau một tháng. Đây là một khuyến cáo yếu hơn (Nhóm 2b) do số lượng thử nghiệm còn hạn chế, nhiều thử nghiệm trong số đó có thể không đủ mạnh để phát hiện sự khác biệt về kết quả thiếu máu cục bộ.
Lựa chọn điều trị kháng kết tập tiểu cầu kép trong cân nhắc nguy cơ chảy máy. Bệnh nhân lớn tuổi, có nhiều bệnh lý đi kèm (ví dụ: suy gan, bệnh thận, ung thư đang hoạt động, rối loạn đông máu, tiền sử chảy máu) và đang sử dụng các thuốc đồng thời (ví dụ: thuốc chống đông, thuốc kháng viêm không steroid), cùng các yếu tố khác, có nguy cơ chảy máu cao hơn so với những nhóm bệnh nhân khác. Có một số thang điểm nguy cơ để ước tính nguy cơ chảy máu trong thực hành lâm sàng, có thể tham khảo trong hướng dẫn 2025 của Hiệp Hội Một thay đổi quan trọng trong hướng dẫn mới nhất là việc thừa nhận rõ ràng việc đánh giá nguy cơ chảy máu là một yếu tố quan trọng trong việc lựa chọn chiến lược kháng tiểu cầu kép tối ưu, chuyển từ phương pháp tiếp cận chủ yếu tập trung vào thiếu máu cục bộ, hướng dẫn mới ưu tiên vai trò của nguy cơ chảy máu trong việc đưa ra quyết định điều trị.
KẾT LUẬN
Hướng dẫn của ACC/AHA ACS năm 2025 chuyển sang các phương pháp tiếp cận cá nhân hóa hơn trong việc lựa chọn thuốc và thời gian điều trị kháng tiểu cầu kép dựa trên đặc điểm và đánh giá nguy cơ của bệnh nhân. Mặc dù việc sử dụng Prasugrel hoặc Ticagrelor trong 12 tháng kết hợp với aspirin liều thấp vẫn là chiến lược mặc định cho hầu hết bệnh nhân, nhưng hướng dẫn hiện nay cung cấp các lựa chọn thay thế dựa trên bằng chứng có thể được điều chỉnh để tối ưu hóa kết quả. Khi hiểu biết của chúng ta về mối tương tác phức tạp giữa nguy cơ thiếu máu cục bộ và chảy máu tiếp tục phát triển, việc sử dụng điểm số nguy cơ chảy máu với việc ra quyết định chung vẫn là điều cần thiết. Bệnh nhân và bác sĩ lâm sàng phải cân nhắc giữa lợi ích và tác hại tiềm ẩn – đồng thời cân nhắc khả năng chi trả của bệnh nhân đối với từng liệu pháp để đưa ra quyết định điều trị cá nhân hóa.
Hình 1: Khuyến cáo về lựa chọn và thời gian điều trị kháng tiểu cầu kép theo Hướng dẫn Quản lý Hội chứng Mạch vành cấp năm 2025

Từ viết tắt: NMCT – nhồi máu cơ tim, KSTCL – không ST chênh lên, STCL – ST chênh lên, PCI – can thiệp mạch vành qua da, KTCK – liệu pháp kháng tiểu cầu kép, TM – thiếu máu
LIỆU PHÁP KHÁNG TIỂU CẦU VÀ CHÔNG ĐÔNG MÁU TRONG HƯỚNG DẪN CỦA TRƯỜNG MÔN TIM MẠCH VÀ HIỆP HỘI TIM MẠCH HOA KỲ VỀ HỘI CHỨNG MẠCH VÀNH CẤP NĂM 2025 – CÁC KHUYẾN CÁO CHÍNH
Tác giả: Behnood bikdeli và cộn sự. Đăng trên tạp chí JACC số 22, 2025
Hướng dẫn năm 2025 của ACC/AHA/ACEP/NAEMSP/SCAI về Quản lý Bệnh nhân Hội chứng Mạch vành Cấp (HC MVC), được công bố trên tạp chí JACC số 22 năm 2025, thay thế các hướng dẫn trước đây của Hoa Kỳ về quản lý HC MVC có ST chênh lên và không có ST chênh lên. Hướng dẫn mới này cung cấp một khuôn khổ thực hành dựa trên bằng chứng tuyệt vời để chẩn đoán và quản lý HC MVC loại I (tức là trong bối cảnh huyết khối động mạch). Hướng dẫn này nêu bật các khuyến cáo chính liên quan đến liệu pháp chống huyết khối, so sánh hướng dẫn năm 2025 với các khuyến cáo trước đây của Trường Môn Tim mạch Hoa Kỳ (ACC)/Hiệp hội Tim mạch Hoa Kỳ (AHA) và Hiệp hội Tim mạch Châu Âu (ESC), đồng thời đưa ra những suy nghĩ về những thay đổi gần đây và cơ hội để làm rõ thêm. Về liệu pháp chống tiểu cầu, việc bắt đầu sớm Aspirin và thuốc ức chế thụ thể P2Y12 đường uống vẫn là khuyến cáo Loại 1. Hướng dẫn mới khuyến cáo sử dụng Ticagrelor hoặc Prasugrel (Nhóm 1, không phân biệt giữa hai thuốc) là thuốc ức chế P2Y12 ưu tiên trong nhồi máu cơ tim ST chênh lên (NMCT STCL) hoặc nhồi máu cơ tim không ST chênh lên (NMCT KSTCL). Nếu các thuốc này chống chỉ định, không dung nạp, hoặc không đủ khả năng chi trả hoặc không có sẵn, khuyến cáo đề nghị sử dụng Clopidogrel. Khuyến cáo đề nghị bắt đầu dùng thuốc ức chế P2Y12 đường uống trước khi chuyển đến phòng thông tim nếu dự kiến thời gian can thiệp trì hoãn >24 giờ (Nhóm 2b). Ở những bệnh nhân trải qua can thiệp mạch vành qua da (PCI) chưa được điều trị bằng thuốc ức chế P2Y12, Cangrelor đường tĩnh mạch có thể là lựa chọn hợp lý (Nhóm 2b). Khuyến cáo về thời gian điều trị kháng tiểu cầu kép (KTCK) sau HC MVC được phân loại rõ ràng hơn: Hướng dẫn khuyến cáo thời gian điều trị kháng tiểu cầu kép mặc định là 1 năm sau HC MVC cho bệnh nhân không có nguy cơ chảy máu cao (Nhóm 1), nhưng nếu lo ngại về nguy cơ chảy máu, khuyến cáo sử dụng đơn trị liệu Ticagrelor 1 tháng sau PCI (Nhóm 1) (Hình 1). KTCK dựa trên Clopidogrel được khuyến cáo cho bệnh nhân nhồi máu cơ tim ST chênh lên đang điều trị tiêu sợi huyết. Ở bệnh nhân nhồi máu cơ tim có ST chênh lên chỉ điều trị nội khoa, hướng dẫn đưa ra khuyến cáo Nhóm 1 cho aspirin và ticagrelor.
Về chống đông máu, không có thay đổi đối với việc sử dụng thuốc kháng đông đường tiêm cho tất cả bệnh nhân bị hội chứng mạch vành cấp (HC MVC), vẫn là khuyến cáo Nhóm 1. Đối với bệnh nhân dự định can thiệp bằng PCI, khuyến cáo Nhóm 1 được đưa ra cho việc sử dụng thuốc chống đông đường tiêm cho đến khi thực hiện tái thông mạch vành. Mặc dù hướng dẫn này đưa ra khuyến cáo Nhóm 1 về việc sử dụng Heparin không phân đoạn (UFH) để hỗ trợ PCI trong nhồi máu cơ tim ST chênh lên, nhưng cũng đưa ra khuyến cáo Nhóm 1 về việc sử dụng Bivalirudin để giảm tỷ lệ tử vong và chảy máu trong nhồi máu cơ tim ST chênh lên (so với UFH), trong trường hợp này, nên cân nhắc truyền Bivalirudin liều cao sau PCI. Đối với NMCT KSTCL, UFH được khuyến cáo Nhóm 1. Hướng dẫn này đưa ra khuyến cáo Loại 2b về việc cân nhắc sử dụng Bivalirudin trong hội chứng mạch vành cấp không ST chênh lên để giảm chảy máu (“như một phương án thay thế”, tức là so với UFH) và khuyến cáo không nên sử dụng Fondaparinux (Nhóm 3) trong PCI do nguy cơ huyết khối stent. Ở những bệnh nhân cần tiếp tục dùng thuốc chống đông cho một chỉ định khác, KTCK rút ngắn (trong 1-4 tuần) tiếp theo liệu trình thuốc chống đông cộng với đơn trị liệu chống tiểu cầu (ưu tiên clopidogrel) đã nhận được khuyến cáo Loại 1. Điều này được hỗ trợ bởi các phát hiện từ 4 thử nghiệm ngẫu nhiên về thuốc chống đông đường uống trực tiếp cho bệnh nhân rung nhĩ và HC MVC hoặc PCI. Hình 1B so sánh các khuyến cáo về liệu pháp chống huyết khối cho bệnh nhân HC MVC có PCI trong hướng dẫn mới năm 2025 với các khuyến cáo từ ESC năm 2023 và hướng dẫn ACC/AHA năm 2013 về NMCT STCL và HC MVC không ST chênh lên năm 2014. Để thuận tiện cho việc so sánh, các khuyến nghị này được tóm tắt tại thời điểm nhập viện (trước khi đến phòng thông tim), trong phòng thông tim và sau khi can thiệp động mạch vành qua da (bao gồm cả sau khi xuất viện). Một số khác biệt giữa các hướng dẫn liên quan đến các bằng chứng đang phát triển, chẳng hạn như dữ liệu tích lũy về tính an toàn của việc sử dụng KTCK trong thời gian ngắn hơn, đặc biệt là với công nghệ stent mới hơn và việc sử dụng thường quy hình ảnh nội mạch giúp giảm nguy cơ huyết khối stent. Những khác biệt khác liên quan đến cách diễn giải các bằng chứng hiện có của các ủy ban hướng dẫn, chẳng hạn như việc Hiệp hội Tim Mạch Châu Âu ưu tiên Prasugrel hơn Ticagrelor dựa duy nhất trên một thử nghiệm lâm sàng nhãn mở quy mô lớn, so với hướng dẫn ACC/AHA năm 2025.
Bất chấp giá trị to lớn của hướng dẫn HC MVC năm 2025, có bốn vấn đề chính cần được quan tâm hơn nữa. Thứ nhất, một số khuyến cáo có thể được hưởng lợi từ việc làm rõ để cải thiện sự liên kết nội bộ. Ví dụ, hướng dẫn bao gồm các khuyến cáo Nhóm 1 cho cả KTCK trong 1 năm (để giảm các biến cố thiếu máu cục bộ) và chuyển sang đơn trị liệu bằng Ticagrelor sau 1 tháng dung nạp KTCK (để giảm chảy máu). Mặc dù các khuyến cáo này có thể chỉ ra việc ra quyết định cá nhân hóa, nhưng đối với một bệnh nhân duy nhất trước một bác sĩ lâm sàng không phải chuyên gia, khuyến cáo Nhóm 1 nào nên được ưu tiên? Tương tự, đối với liệu pháp chống đông máu, hướng dẫn đưa ra khuyến cáo Nhóm 1 cho UFH trong NMCT STCL để giảm các biến cố thiếu máu cục bộ, tiếp theo là một khuyến cáo Nhóm 1 khác cho Bivalirudin (so với UFH) để giảm các biến cố thiếu máu cục bộ và tử vong. Nếu Bivalirudin vượt trội hơn UFH, tại sao UFH lại nhận được khuyến cáo Nhóm 1? Thứ hai, một số câu hỏi chính bị bỏ qua hoặc không được thảo luận với các chi tiết bao gồm cả loại khuyến cáo. Ví dụ, hướng dẫn năm 2025 không đề cập đến nhồi máu cơ tim loại 2. Hướng dẫn này chia sẻ một khuyến cáo không phân loại về việc tiếp tục sử dụng Aspirin dạng nhai so với Aspirin dạng bao phim, mặc dù khuyến cáo này không được hỗ trợ bởi bằng chứng thử nghiệm lâm sàng. Hướng dẫn không đưa ra ý kiến về việc liệu liều dùng Aspirin có nên dựa trên cân nặng, cũng như không hoặc đưa ra khuyến cáo chi tiết về việc liệu việc lựa chọn thuốc ức chế P2Y12 đường uống có nên được hướng dẫn bởi các xét nghiệm di truyền hoặc chức năng hay không và khi nào. Đối với liệu pháp chống đông máu, dữ liệu mới nổi đặt câu hỏi về tính hữu ích của việc chống đông thường quy sau thủ thuật. Hướng dẫn không bình luận về phác đồ này, bao gồm cả việc liệu bệnh nhân nhập viện với HC MVC có nên được dùng thuốc chống đông dự phòng sau thủ thuật hay không. Thứ ba, lý do đằng sau một số khuyến nghị có thể được làm rõ hơn. Ví dụ, trong phân tích gộp các thử nghiệm lâm sàng, Cangrelor làm giảm các biến cố thiếu máu cục bộ quanh thủ thuật so với Clopidogrel. Khuyến cáo nhóm 2b trong hướng dẫn năm 2025 có thể liên quan đến lợi ích bị suy giảm so với việc sử dụng Clopidogrel trong phòng xét nghiệm trước khi đặt ống thông, dữ liệu hạn chế so với Prasugrel hoặc Ticagrelor, chi phí thuốc vượt khả năng chi trả và lo ngại về việc chuyển đổi không phù hợp từ Cangrelor sang thuốc ức chế P2Y12 đường uống. Cuối cùng, hướng dẫn không chia sẻ các khuyến cáo điều trị dựa trên giới tính, chủng tộc hoặc sắc tộc, điều này có thể ảnh hưởng đến biểu hiện bệnh, chiến lược điều trị và kết quả thông qua các con đường sinh học và môi trường. Những vấn đề này có thể được làm rõ hơn trong các bản cập nhật tập trung trong tương lai.
Tóm lại, hướng dẫn năm 2025 của ACC/AHA về chẩn đoán và quản lý HC MVC đưa ra các khuyến nghị chu đáo, thiết thực và khả thi về liệu pháp chống huyết khối. Khi kết hợp với các nguồn lực sẵn có, đặc điểm và giá trị cá nhân của bệnh nhân, hướng dẫn này có thể hỗ trợ thực hành lâm sàng và cho các bác sĩ gia đình cho đến khi có thêm dữ liệu.
Hình 1: Tóm tắt các khuyến cáo được lựa chọn về liệu pháp điều trị kháng tiểu cầu và chống đông máu trong Hướng dẫn ACC/AHA nẳm 2025 cho Hội chứng mạch vành cấp

Ghi chú:
*Nếu dự định can thiệp mạch vành qua da (PCI) trong vòng 24 giờ, có thể hoãn việc sử dụng thuốc ức chế P2Y12 cho đến khi giải phẫu động mạch vành được xác định.
**Không có bằng chứng mạnh mẽ nào ở những bệnh nhân ACS được quản lý y tế.
***Ở những bệnh nhân ACS được quản lý bằng liệu pháp y tế, enoxaparin và fondaparinux được khuyến cáo sử dụng thay vì heparin không phân đoạn (UFH).

Hình 2: So sánh hướng dẫn hiện tại với các hướng dẫn của ACC/AHA và ESC trước đó
Ghi chú:
- Hướng dẫn ESC 2023 khuyến cáo sử dụng fondaparinux, không phải enoxaparin, ở những bệnh nhân mắc hội chứng mạch vành cấp không ST chênh lên (NSTE-ACS) mà không dự kiến chụp động mạch xâm lấn sớm (<24 giờ).10
- Ticagrelor cũng được khuyến cáo trong hướng dẫn ACC/AHA 2025 và ESC 2023 ở những bệnh nhân mắc ACS không trải qua PCI (Nhóm 1). Hơn nữa, không nên dùng prasugrel cho những bệnh nhân có tiền sử đột quỵ hoặc cơn thiếu máu não thoáng qua (Nhóm 3). Nên cân nhắc giảm liều duy trì prasugrel cho những bệnh nhân có cân nặng <60 kg hoặc từ 75 tuổi trở lên.
- Hướng dẫn ACC/AHA năm 2014 đề cập rằng sử dụng ticagrelor thay vì clopidogrel để điều trị P2Y12 ở những bệnh nhân mắc NSTE-ACS trải qua chiến lược xâm lấn sớm hoặc hướng dẫn thiếu máu cục bộ là hợp lý (Nhóm 2a).
- ESC 2023 hướng dẫn đề cập rằng ở những bệnh nhân từ 70-80 tuổi, đặc biệt là những người có nguy cơ chảy máu cao, có thể cân nhắc sử dụng clopidogrel làm chất ức chế P2Y12 (Nhóm 2b).
** Hướng dẫn ESC 2023 đề cập rằng ở những bệnh nhân có nguy cơ chảy máu cao, có thể cân nhắc sử dụng aspirin hoặc chất ức chế thụ thể P2Y12 đơn trị liệu sau 1 tháng điều trị bằng thuốc chống tiểu cầu kép (KTCK) (Nhóm 2b). Các từ viết tắt: BARC – phân tầng nguy cơ của Liên đoàn nghiên cứu học thuật về xuất huyết; NC – nghiên cứu, TM – tĩnh mạch, TMCB – thiếu máu cục bộ







